ST威龙:两起涉及违规担保案件终审判决,赔偿金将影响利润
发布时间:2020-12-29 10:43:43 | 来源:新京报 | 作者:赵方园
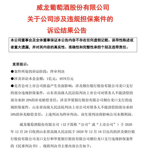
12月28日,威龙葡萄酒股份有限公司(以下简称:“ST威龙”)发布了关于公司两起涉及违规担保案件的终审判决,涉及诉讼本金共计1.4978亿元。
公告显示,公司2020年12月28日收到山东省高级人民法院于2020年12月18日出具的涉及烟台银行股份有限公司龙口支行和华夏银行股份有限公司烟台龙口支行违规担保案件的《民事判决书》。

在涉及烟台银行股份有限公司龙口支行违规担保案件中,共涉及本金1亿元。一审判决上市公司违规担保无效且上市公司无需对违规担保事项承担赔偿责任。二审判决对一审判决进行改判,山东省高级人民法院认定上市公司违规担保合同无效,但上市公司需承担保证合同无效后的民事责任,判决上市公司对债务人不能清偿的部分承担20%的补充赔偿责任。案件受理费544472.2元,上市公司承担108894.4元。
在涉及华夏银行股份有限公司烟台龙口支行的违规担保案件中,共涉及金额4978万元,一审法院酌情确定被告威龙葡萄酒股份有限公司对被告龙口酿酒公司不能清偿部分向原告承担30%的赔偿责任。二审维持原判,案件受理费111404元,由上市公司全部承担。
ST威龙表示,上述两起违规担保案件为二审终审判决,上市公司承担的赔偿金额将影响公司本期利润,具体数据未经审计,以最终审计结果为准。
此前,ST威龙发布的三季度业绩报告显示,公司实现营业收入约2.64亿元,同比下降47.62%;归属于上市公司股东的净利润约为-1.64亿元,经营活动产生的现金流量净额约为636.02万元,同比下降94.03%。截至目前,ST威龙总市值为20.10亿元。
值得注意的是,由于多次违规担保及股份冻结,ST威龙原实际控制人王珍海所持股份于今年11月被拍卖,公司的实控人也由王珍海变为无实际控制人。
责任编辑:陈思
奶粉食用指南 守护宝宝健康成...提供奶粉喂养指南,解读奶粉配方成分,帮助新手爸妈理性选择奶粉。【详情】
点滴营养,绽放每个生命蒙牛乳业推动营养知识普及、提升国民健康水平。【详情】
中华人民共和国农业农村部 | 国家市场监督管理总局 | 新华网食品 | 中国经济网食品 | 人民网食品 | 央视网美食 | 光明网食品 | 全国糖酒商品交易会 | 红餐网 |
中国网食品频道坚持“给你一个真实的中国”的永恒追求,融合各地民族风俗、地方特产,延伸至整个食品行业,展示中国食品丰富性、多元性,搭建中国食品展示平台。
新闻热线:010-88564110
投诉建议:010-88564110
电子邮箱:
foodchina01@126.com
本网所有内容,凡注明”来源:中国网食品”的图片,版权均属中国互联网新闻中心所有,任何媒体、网站或个人未经本网协议授权不得转载。





农业农村部部长 韩长赋
杂交水稻育种专家 袁隆平
国家粮油信息中心高级经济师 王辽卫...
联合国粮农组织总干事 屈冬玉









